瑞士迈向同性婚姻合法化
瑞士联邦议会的法律事务委员会表示,瑞士应该制定法律草案,允许同性伴侣合法结婚及收养孩子。这是委员会经过投票之后做出的决定,而相关草案已经被提交审议。瑞士从2007年起允许同性民事结合,民事伴侣在养老金、继承权等方面享有与婚姻配偶一样的待遇,但不能收养孩子。2016年10月的民调显示,约70%的瑞士人赞成同性婚姻合法化。瑞士LGBT组织“粉红十字”(Pink Cross)发言人说,立法允许同性伴侣结婚的时机已经到来。 
新加坡人对同性伴侣的看法有分歧
民调公司YouGov上个月在新加坡进行了一项有关LGBT的调查,前天(2月18日)公布的报告显示,34%的新加坡人支持同性民事伴侣关系合法化或认可这种关系,43%表示反对,其余23%不愿表态。进一步分析发现,新加坡人在这个问题上的分歧与教育和年龄息息相关:受过更多教育、比较年轻的人更倾向于支持同性民事伴侣关系合法化,而受教育程度较低、年龄较大的人更有可能反对。目前新加坡仍然禁止同性关系。 
台湾:同性婚姻法案在行政院通过

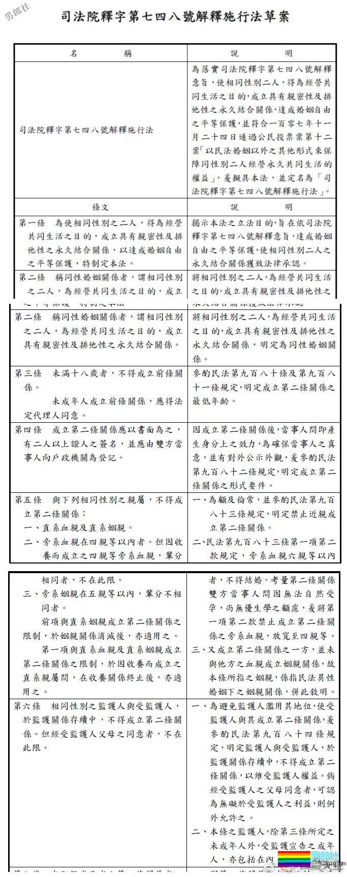
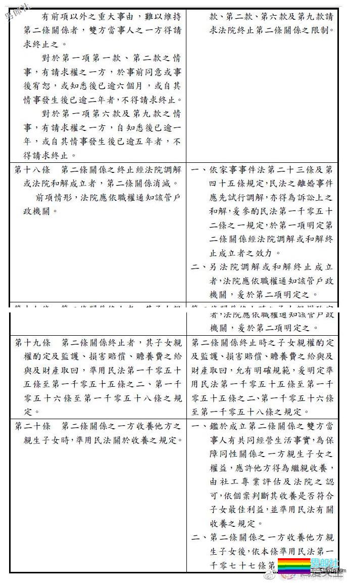
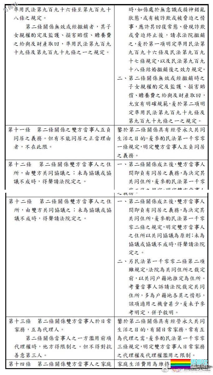
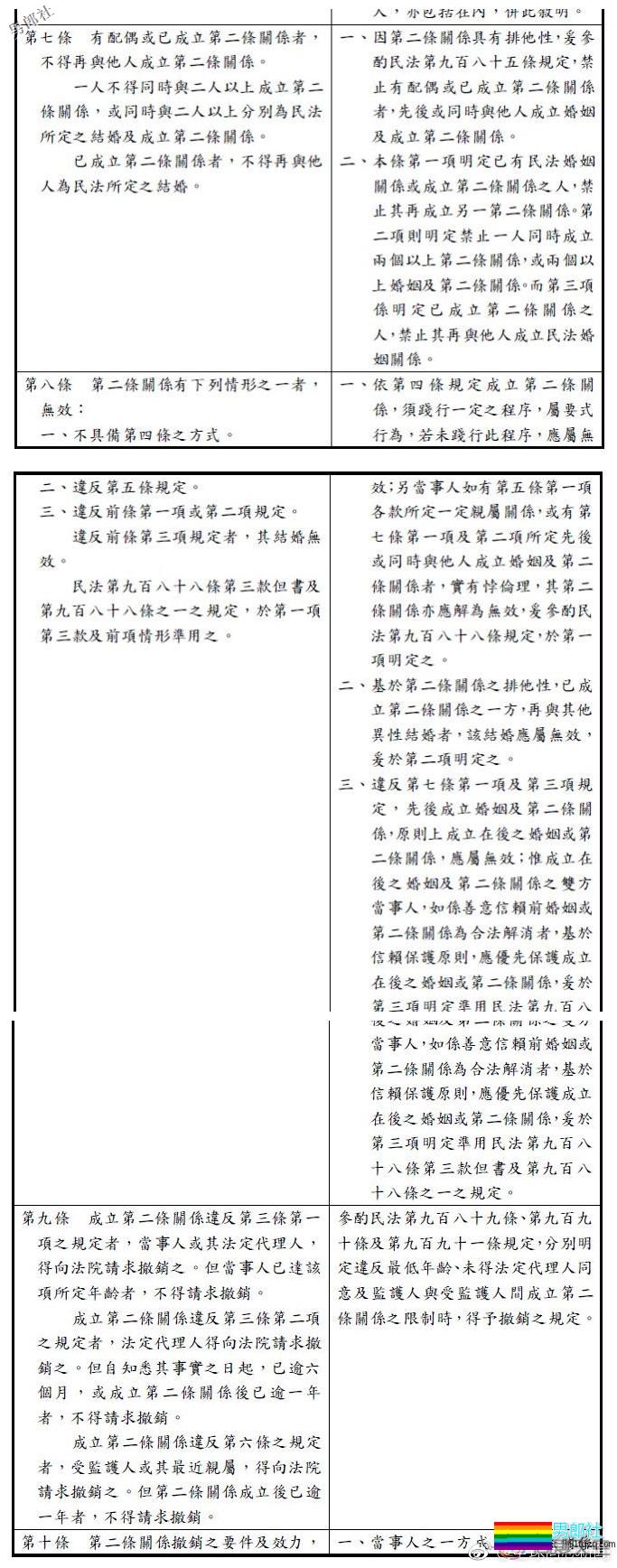
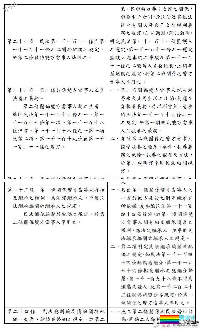
2月21日,台湾的行政院院会正式审议通过了被外界称为“同婚专法”的《司法院释字第748号解释施行法》草案,法案将很快被提交到立法院审议。按照这一法案(全文见图),同性伴侣将可准用《民法》的婚姻条文结婚、且结婚须年满18岁,并将比照民法婚姻章以及相关法律中婚姻的大多数的权利和义务来实施,包括同性伴侣可以结婚、共有和继承财产、配偶医疗决定权、收养对方的亲生孩子、以及其它一些权利和义务。如果该法案在立法院如期获得通过,将于2019年5月24日起施行。
法案全文共有27条(见图-3-9)。这一法案是综合了司法院大法官的释宪和去年11月公投的结果而产生,在方式上采用了《民法》之外的另一套专法,在法案名称上回避了婚姻或伴侣等表述,但在内容上又允许按照《民法》的婚姻相关规定让同性结婚、并享有民法婚姻的大多数的权利。
对于专法法案的具体名称和内容,最近一直存在争议,反同的一方认为应该符合公投结果、法案不能纳入“婚姻”的表述,而支持平权的一方则认为应符合大法官释宪、承认同性婚姻平权。
一方面,司法院大法官在2017年5月24日作出第748号释宪,认为现行法律未能保障同性配偶的平等权利,要求立法机构在两年内制定相关法律,否则到时候同性恋伴侣将可登记结婚。按照这一释宪裁决,立法的最后期限是2019年5月。但大法官的释宪并没有明确规定立法的形式和具体内容,问题的焦点是直接修改民法承认同性婚姻平权、还是另外制定一套专法以某种形式承认同性婚姻或同性伴侣。
另一方面,反同团体发起的反同公投在去年11月24日举行,试图禁止同性婚姻的反同公投案被通过,使得局面更加复杂。按照有关法律,行政机关必须在公投结果正式公告后的三个月内向立法机构提出相关法案,立法机构须在下一个会期之内完成审议法案,也就是说,行政院最迟在2月底就应向立法院提出法律草案。
即使法案被提交到了立法院,争议仍可能继续,立委对于法案的具体内容还可能存在分歧,也可能还会有立委或党派提出其它版本的专法法案。

塞尔维亚总理的同性伴侣诞下男婴

塞尔维亚总理布尔纳比奇(Ana Brnabić)的伴侣杜尔季奇(Milica Đurđić)昨天在贝尔格莱德产下一名男婴,这不仅让这一对伴侣双双升为人母,也令布尔纳比奇成为世界上首位在任期内育婴的同志总理。塞尔维亚总理办公室已证实上述消息,并透露男婴被起名为伊戈尔(Igor)。
现年43岁的布尔纳比奇从2017年6月开始执政,她和身为医生的杜尔季奇已经相伴8年。
目前在塞尔维亚,同性民事结合与同性婚姻尚未得到承认。

卢卡斯·赫奇斯登上《GQ》封面
美版《GQ》昨日推出了春季时尚特刊,封面名人是卢卡斯·赫奇斯(Lucas Hedges),这位22岁的演员近几年佳作不断,曾凭《海边的曼彻斯特》和《被抹去的男孩》获得奥斯卡奖和金球奖提名,他参演的新片《宝贝男孩》也在上个月的圣丹斯电影节上获得评审团特别奖。对于人们的盛赞,赫奇斯在受访时谦虚回应:“很多时候,我只是运气好而已。”(摄影:Ryan McGinley)








